Clin Res Cardiol (2022). https://doi.org/10.1007/s00392-022-02002-5

Selective inhibition of NaV1.8 reduces diastolic Ca leak and atrial arrhythmias in patients with sleep-disordered breathing
R. Hultsch1, P. Hegner1, S. Lebek1, M. Tafelmeier1, Z. Provaznik2, D. Camboni2, C. Schmid2, L. S. Maier1, S. T. Sossalla1, M. Arzt1, S. Wagner1
1Klinik und Poliklinik für Innere Med. II, Kardiologie, Universitätsklinikum Regensburg, Regensburg; 2Herz-, Thorax- und herznahe Gefäßchirurgie, Universitätsklinikum Regensburg, Regensburg;

Objective:

Patients with sleep-disordered breathing (SDB) frequently suffer from atrial fibrillation (AF), but the underlying mechanisms remain insufficiently understood. Recently, we have shown that patients with SDB have increased atrial late INa partly because of enhanced CaMKII phosphorylation of the cardiac Na channel isoform NaV1.5, which contributes to pro-arrhythmic activity in the atrium. However, NaV1.8 has also been associated with late INa and atrial arrhythmias.

Purpose:

We hypothesized that increased NaV1.8 expression in patients with SDB may contribute to diastolic Ca leak and atrial pro-arrhythmic activity.

Methods and results:

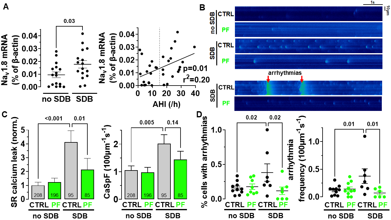
Right atrial appendage biopsies were analyzed from 58 patients undergoing elective coronary artery bypass grafting. Patients underwent SDB screening by polygraphy in the preoperative night and SDB was defined as an apnea-hypopnea index (AHI, /h) ≥15. Analysis with real-time qPCR demonstrated significantly increased NaV1.8 mRNA expression in patients with SDB (0.01±0.002 to 0.02±0.003, p=0.03, figure 1A). Moreover, NaV1.8 mRNA expression was significantly positively correlated with SDB severity as measured by AHI (r2=0.20, p=0.01, figure 1A). Measurements of diastolic sarcoplasmic reticulum (SR) Ca leak and pro-arrhythmic activity were performed by confocal laser scanning microscopy (488 nm excitation) with Fluo-4 AM (10µM) loaded human atrial myocytes at 37°C (original line scan recordings in figure 1B). Ca spark frequency (100µm-1·s-1) was increased from 1.05±0.16 to 2.02±0.33 (p=0.005, figure 1C) in SDB patients compared with the control cohort. Accordingly, calculated SR Ca leak (normalized to
 
control) was increased from 1.00±0.23 to 4.12±0.83 (p<0.001, figure 1C). Moreover, the percentage of cells with non-stimulated arrhythmic events (waves or transients, figure 1B bottom) was significantly increased in SDB patients compared to control (0.16±0.03 to 0.38±0.13, p=0.02, figure 1D), as was arrhythmia frequency (in 100 µm-1·s-1) from 0.12±0.03 to 0.38±0.13 (p=0.01). To further investigate the functional relevance of increased NaV1.8 expression, selective inhibition of NaV1.8 with PF-01247324 (PF, 1 µM) was
 
performed in isolated atrial cardiomyocytes. In SDB patients, PF exposure resulted in a significant reduction in SR Ca leak (to 2.14±0.81, p=0.01, figure 1C), reduced percentage of arrhythmic cells (to 0.12±0.05, p=0.02, figure 1D) and reduced arrhythmia frequency (to 0.07±0.03, p=0.01, figure 1D).

 

Conclusion:

NaV1.8 expression was increased in patients with SDB. Moreover, the increased SR Ca leak and higher frequency of arrhythmic events in SDB patients were reduced by selective inhibition of NaV1.8, which may have therapeutic implications.




https://dgk.org/kongress_programme/jt2022/aV1727.html